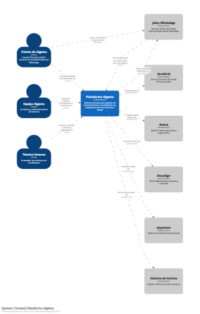
System context and container architecture for Algesta's digital transformation project.
Plataforma de factoring white‑label donde cada fondeador tiene su propia instancia con branding
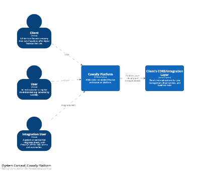
Cowally como capa unificada de canales públicos; Oncredit como dominio de crédito (backoffice/UI/APIs)

