Sign in
Name
Date
|
Page 2
Workspace 0012
Description
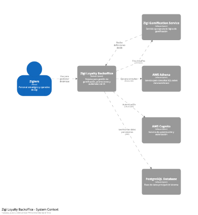
Zigi Loyalty Backoffice Service
Sistema administrativo para gestión de dinámicas y promociones usando IA
Page 2
|
Page size:
10
|
20
|
50